1. Datenschutz
1.1. Einführung
Seit dem 25.5.2018 ist die EU Datenschutz-Grundverordnung (DSGVO) in Kraft, das revidierte schweizerische Datenschutzgesetz (revDSG) seit 1.9.2023. In diesem Kapitel sind die Instrumente beschrieben, die helfen, den Anforderungen der aktuellen Datenschutzgesetze gerecht zu werden.
1.1.1. Auskunftsbegehren
Jede Person kann Auskunft darüber verlangen, ob Personendaten über sie bearbeitet werden. Hierfür stellt funtrade einen Report über die in der Datenbank gespeicherten Daten zur Verfügung, siehe Datenauskunft.
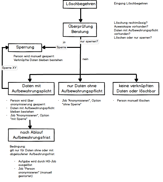
1.1.2. Löschbegehren
Grundsätzlich ist es jeder privaten Person möglich, die Löschung ihrer eigenen Daten zu verlangen. Die Daten müssen demzufolge gelöscht oder auch anonymisiert werden, es sei denn, es besteht ein „Rechtfertigungsgrund“, der dem Löschbegehren entgegensteht. Darunter fällt insbesondere die gesetzliche Aufbewahrungspflicht (z.B. bei Buchhaltungsdaten) oder ein überwiegendes privates Interesse. Grundsätzlich können demnach Daten von Personen mit Buchungen nicht einfach gelöscht werden. Zudem ist es nicht sinnvoll Daten einfach ohne Rücksprache zu löschen, weil nach einem erneuten Adresskauf die betreffende Person wieder angeschrieben werden könnte. Das wäre zwar rechtens, aber für den Betroffenen nicht unbedingt verständlich. Sicher muss bei einem Löschantrag die betroffene Person dahingehend beraten werden, dass allenfalls eine Sperrung der Person über alle Kanäle die bessere Lösung wäre.
Hier eine Auflistung der Löschmöglichkeiten in funtrade und Alternativen dazu:

- Löschen der Person
Wenn keine historisierten Daten wie Ereignisse oder Korrespondenzen vorhanden sind, kann die Person direkt gelöscht werden.
- Job zur Anonymisierung von einzelnen Personen
Bei der Anonymisierung (Person) werden Namen geändert und ein Teil der Personendaten gelöscht, so dass nachträglich eine Zuordnung zu einer existierenden Person nicht mehr möglich ist. Verknüpfte Daten ohne Informationen, die auf die identität einer Person schliessen lassen, bleiben bestehen. Dokumente mit Hinweisen zur Person (z.B. Dokumente und Attachments), abgelegt bei der Person, werden gelöscht.
Der Job für die Anonymisierung prüft, ob Daten mit Aufbewahrungspflicht bestehen und löscht/anonymisiert automatisch gemäss den in einem Profilen hinterlegten Einstellungen.
Die Anonymisierung ist auch bei Fremdadressen anwendbar.
- Job für die Batch-Anonymisierung
Job Anonymisierung (Batch) für die Datenpflege. Löschen/anonymisieren bestimmter Daten von Personengruppen gemäss den Vorgaben im Profil.
- Job für die Anonymisierung einer Fremdadresse
Eine einzelne Fremdadresse wird mit dem Job Fremdadresse anonymisieren anonymisiert.
- Profile zur Anonmyisierung
Der Einsatz von Profilen ermöglicht Organisations- und prozessspezifische Definitionen zum anonymisieren und löschen von Daten. Im Profil sind die zu bearbeitenden Daten aufgeführt. Es lässt sich einzeln definieren, welche Daten gelöscht resp. anonymisiert werden. Zusätzlich ist in dieser Tabelle die Aufbewahrungsdauer der aufbewahrungspflichtigen Daten definiert.
- Pseudonymisierung
Gleicher Prozess wie die Anonymisierung, jedoch ist über eine geschützte Tabelle ein Mapping zu der ursprünglichen Person möglich. Für die Pseudonymisierung gibt es in funtrade keinen Anwendungsfall.
- Einsatz von Sperren
Die Person wird gesperrt, so dass sie nicht mehr in Selektionen gelangen und kontaktiert werden kann. So wird das Anlegen neuer Daten vermindert. Möglich sind auch Kombinationen wie z.B. Sperrung der Person mit Löschung/Anonymisierung der verknüpften Daten. Wenn z.B. eine Person sicherstellen will, dass sie zukünftig nicht wieder angeschrieben werden will. In diesem Fall bleibt die Standardadresse bestehen und die anderen Daten werden gelöscht/anonymisiert.
Wenn eine Person nicht vollständig gelöscht/anonymisiert werden darf (weil noch aufbewahrungspflichtige Daten vorhanden sind), wird, über den Job Anonymisierung (Person), eine Sperre mit Status "Anonymisierung" erfasst.
- Zugriffssicherheit
Die Organisationen sind verpflichtet, die personenbezogenen Daten angemessen zu schützen. Dies wird sichergestellt durch...
- Einschränkung im Datenzugriff
- Verschlüsselung bei der Datenübertragung
- Datenbackup